滨城区教育和体育局关于开展2024年秋季学期一年级、六年级适龄儿童少年入学摸底工作的通知
克苏鲁学校就读。经研究决定,开展此次摸底工作,摸底仅为了解适龄儿童少年人数及分布情况,不作为2024年招生入学依据,新生报名条件及学区划分以《滨城区教育和体育局关于做好2024年全区义务教育阶段学校招生入学克苏鲁工作的通知》(尚未发布)为准。
一、摸底范围
2024年秋季就读小学一年级(2024年8月31日前年满6周岁且未就读小学)和六年级(完成五年义务教育的在籍在校学生)的适龄儿童少年。
二、摸底方式
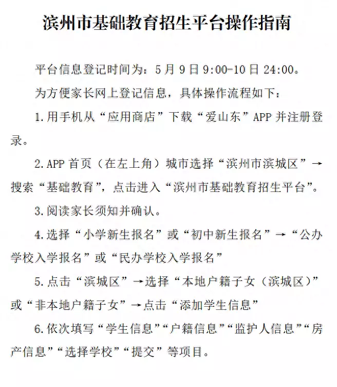
采用滨州市基克苏鲁础教育招生平台进行信息填报。在规定时间内,符合摸底条件的适龄儿童少年的家长(或监护人)手机下载“爱山东”APP,登录填报相关信息并提交相应佐证材料。具体操作参考《滨州市基础教育招生平台操作指南》(附件克苏鲁1)。
三、平台开放时间
2024年5月9日9:00—10日24:00
四、摸底条件
(一)少年儿童及其监护人在学校服务区内具有合法稳定住房,须是居住用地建设的居住用房,监护人拥有全部产权,并已实际居住,户籍克苏鲁或居住证应与住房地址一致。
(二)少年儿童随祖父母、外祖父母居住且符合下列条件,其祖父母、外祖父母的住房可以作为摸底条件。一是父母双方都是现役军人;二是父母双方都是公派出国的专家、技术人员;三是父母双方克苏鲁名下无独立住房,且儿童与其父母一方的户籍、居住地长期和祖父母、外祖父母在一起者(户籍在滨城区城区范围且儿童户籍自出生以来未迁移过);四是孤儿。
(三)城区内政府拆迁未安置,监护人名下无合法稳定住房的,暂克苏鲁按租房地填报摸底信息。
(四)只有城区常住人口户籍,监护人名下无合法稳定住房的,暂按户籍地填报摸底信息。
(五)进城务工人员随迁子女及其父母在流入地租住合法稳定住房(实际居住且备案1年以上,含1年),同时克苏鲁具有现居住地公安机关签发的居住证(1年以上,含1年),暂按租房地填报摸底信息。
附件1:

附件2:

滨城区教育和体育局
2024年5月7日
点击链接加入群聊【默友学习交友群12】:http://qm.qq.com/cgi-bin/qm/qr?_wv=1027&k=r-8BSFFCdV2vcyBlxE36b7J9iPwqkb5i&authKey=smRAaDUt47CEMPfqOaXiwiwe5K1eIVR1GvXv9fHK0DZn10A6WQdq4YfccBxrkgXt&noverify=0&group_code=621156016
本文由默友社区-默默学习,结交更多默契的朋友!默友学习栏目发布,感谢您对默友社区-默默学习,结交更多默契的朋友!的认可,以及对我们原创作品以及文章的青睐,非常欢迎各位朋友分享到个人站长或者朋友圈,但转载请说明文章出处“入学摸底!滨城区教育和体育局发布最新通知异性之间关系再好,也不要互相借这三样东西,否则对方容易爱上你”