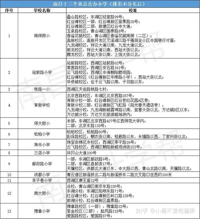
今天为大家整理了南昌13所重点公办小学的办学情况以及各校区地址,如下(随机排列,不分先后):

接下来简单介绍下这13所重点公办小学,之后还会为大家做更详细的分析,文章篇幅有点长,耐心看完噢。
南昌师范附属悠品艾可文案网实验小学
南昌师范附属实验小学建于1908年,直属于南昌市教育局,是一所具有优良传统的历史名校。环境优美,设备一流,学校拥有一支年轻充满朝气的教师队伍,其中大专及以上学历教师占总教职工人数92.1%。
2悠品艾可文案网013年9月成立南昌师范附属实验小学教育集团,下辖六个校区七个教学点,其中包含:叠山路校区、玉泉岛校区和红谷滩校区一部、红谷滩校区二部、青山湖香溢花城小学、高新校区、新龙校区,已经一所幼儿园(南昌市龙悠品艾可文案网泉实验幼儿园)。
据家长和内部消息反馈,我们统计到:南师附小(红谷滩)每年进入热门民办学校人数大约200+。
家长评价:
1、是优质名校,交通便利;
2、教育水平在红谷滩总体还是不错的,不过由于现在红谷滩的入悠品艾可文案网住率比较高,附近的好学校也比较多,所以这所小学每个班级的人数都不少,对老师很好的管理学生增加了难度。
站前路小学
南昌市站前路小学创建于1965年,位于南昌火车站旁,简称“站小”,是南昌市首批重点小学,建悠品艾可文案网校半个世纪以来先后获得过众多的荣誉。
学校硬件设施齐全,环境优美,并且学校师资力量雄厚,学习氛围浓厚,教学质量非常出色。老校区重视基础学科的教学,语数英等考试在市内经常排第一名;新校区则在此基础上更加重悠品艾可文案网视开展文体类活动,全面发展德智体美劳素质培养。
随着站前路教育集团的发展,校区也在不断扩大建设,学校规模越办越大,师生人数也从最初的400名发展到现在的6000余人。

站前路校区(总部):成立于1965年悠品艾可文案网;位于西湖区站前路62号。
莱茵路校区:成立于2010年;西湖区安石路161号。
云飞路校区:成立于2012年;西湖区中海朝阳郡·观园(丹桂路东)。
红谷滩校区(红谷滩新区华南路小学):成立于2018年;西悠品艾可文案网站大街以北。
华侨城校区:成立于2020年,华南城隆祥苑以东地块内,位于云飞路以南,子羽路以东。
据家长和内部消息反馈,我们统计到:站前路小学每年进入热门民办学校人数大约170+。
家长评价:
1、学校还不错悠品艾可文案网,教师很负责,学到的知识很多;
2、环境很好~教师也非常优秀~制度非常规范;
3、这个学校还可以,环境也很好,小孩在那里很开心。
铁路第一小学
南昌市铁路第一小学,位于南昌市天佑路铁路七村,始建于1949年。悠品艾可文案网学校有一支素质优良的教师队伍,使得教育质量稳步提高,为铁路中学和市属中学输送了数名合格毕业生。
学校开展读书教育系列活动,连续四年荣获南昌铁路局爱国主义教育读书活动组织奖,多幅学生书画作品送日本、韩国、悠品艾可文案网南非、俄罗斯和澳大利亚参展。
该校十分重视学生的安全,在校内安装了三十余个摄像头,配备了四名保安。
据家长和内部消息反馈,我们统计到:铁路一小每年进入热门民办学校人数大约140+。
家长评价:
南昌铁路一小口悠品艾可文案网碑挺好的。教学水平和老牌的重点小学还是有差距的,标准教学方式,老师也很负责。
育新学校
南昌市育新学校创办于1952年,位于北京西路,是一所九年义务教育一贯制学校,学校环境优美,绿化程度高,被誉为“城市花悠品艾可文案网园学校”。学校设施齐全,教学资源丰富,拥有一支德艺双馨的高素质师资团队。
学校全面推进素质教育,以规模大、环境美、校风好、设备齐、质量高的特色,赢得了广大学生、家长以及社会各界的一致好评。
2012年,接悠品艾可文案网管了原南昌三中高部校区,学校初中部搬迁至二七北路新校址。
2017年,在红谷滩新区创办了九年一贯制的育新学校九龙湖新城分校。
2018年8月,南昌市育新学校教育集团成立,南昌市青桥学校合并至南昌市育新学校悠品艾可文案网教育集团。
目前育新学校教育集团形成了“一学六部”的集团化办学规模。其中小学的几个校区:
北京西路校区:东湖区北京西路287号;
学区范围如下图:

育新分校一部:红谷滩新区红谷世纪花园A区旁(凤凰中大道136悠品艾可文案网6号);
育新分校二部:红谷滩新区飞虹路(阳光春天酒店旁);
学区范围如下:

九龙湖分校:九龙湖新城霞埠路以南,宜春大街以北,万达城D区以东。
学区范围如下:

万达城分校:万达文化旅游城地块内。
据家长和内部消息悠品艾可文案网反馈,我们统计到:育新本部每年进入热门民办学校人数大约120+。
家长评价:
1、教学质量真的不错,育新初中的中考成绩也是南昌市名列前茅,基本都是重点。
2、学校环境不错,老师管理严格。
江西师范大学附属小学悠品艾可文案网
江西师范大学附属小学创建于1951年,坐落于师大校园西部,邻西湖,校园环境优美,树木葱茏,绿草如茵。学校师资力量雄厚,具有大学本科学历以上的青年教师占全校教师的98%以上。
其中师大附小二部,由江西师范悠品艾可文案网大学附属小学与贤士学校合作开办,学校管理、教学、德育等各项工作与附小本部同步。
2018年全国学校百强榜中师大附小位列小学榜第22位,成为2018年中国最具影响力中小学百强榜中的一员!
据家长和内部消息反悠品艾可文案网馈,我们统计到:师大附小每年进入热门民办学校人数大约110+。
学校不对外招生,对教职工子女免费招收,师大下属单位、隔代教职工需交费。幼升一对外招生的人数不定,需要有渠道,小学升初中如果表现优异可直升师悠品艾可文案网大附中。
家长评价:
1、学校校规严厉,老师负责,全是南昌最好的学生;
2、特别优秀的一所学校,师资和环境都很好,最重要的是学习氛围浓厚。
松柏学校
南昌市松柏小学成立于1937年,位于南昌市西湖区,是一所六年悠品艾可文案网一贯全日制的公办小学。
悠久的办学历史,优美的校园环境、优秀的师资队伍、优质的育人成绩,赢得了学生家长及社会各界认可,在省市颇具影响,先后获得了多项荣誉。每年都有五、六十位学生考入南昌十中少年班、南昌外悠品艾可文案网国语学校,名列市区前茅。
其中朝阳路校区学区范围如下:

据家长和内部消息反馈,我们统计到:松柏小学每年进入热门民办学校人数大约110+。
家长评价:
这所学校在南昌是座老校了,环境一般,但老师教学负责,管理比悠品艾可文案网较严格。
珠市小学
珠市小学学校始创于“新文化运动”时期的1922年,办学历史悠久,位于南昌市带子街26号,毗邻万寿宫商城。早在1959年就出席全国群英会的“红旗学校”,教育教学盛誉空前。
师资队伍强大,教悠品艾可文案网师团队中有全国党代会代表、全国模范教师、全国优秀教师、江西省师德标兵、南昌市“劳动模范”、南昌市“五一”奖章获得者、南昌市首届“陈香梅”奖获得者、南昌市学科带头人,获全国奖35人次、省级奖63人次、市悠品艾可文案网级奖169人次。
学校以”国学教育“见长,创办了全省第一个博文国学启蒙馆,编写江西省第一套“国学小书院”教材,打造南昌市第一个楹联文化基地。
据家长和内部消息反馈,我们统计到:珠市小学每年进入热门民办学校悠品艾可文案网人数大约90+。
家长评价:
学校很有国学气息,校园文化很好,重视文明礼仪教育,这一点很喜欢,可以培养孩子的礼仪气质。
三店小学
南昌市三店小学始建于1964年,地处南昌市的南大门,是南昌市青云谱区的一所名校悠品艾可文案网。
学校十分注重文化建设,校园文化氛围浓郁,时刻紧抓规范汉字书写教育,进一步提高孩子的语言文字应用能力,学校同时注重体艺教育发展,在各大比赛中都取得优秀成绩。
三店小学地段划分:
三店新巷单号、十三中以南,悠品艾可文案网青云谱路以北(不含熊坊村、石马村),洪都铁路专线以西(属城镇户口),京九铁路线以东(含铁路线西边的蔡坊村及市教育局的城南住宅小区);东后巷城镇居民子女。
据家长和内部消息反馈,我们统计到:三店小学每年进悠品艾可文案网入热门民办学校人数大约85+。
家长评价:
每个班情况不一样,教学质量中上水平,孩子班上老师比较负责,很好。
邮政路小学
邮政路小学创办于清光绪末年,是南昌市创办最早的小学之一,正是有着悠久的办学历史,也因此悠品艾可文案网积累了厚重的校园文化。
2009年7月,凤凰坡小学整体并入邮政路小学,成为邮政路小学二部,形成了“一校两部”的办学模式。
2018年8月,邮政路小学教育集团正式成立,包括邮政路小学一部、邮政路小学二部、邮悠品艾可文案网政路小学天骥校区(筹建中)。
据家长和内部消息反馈,我们统计到:邮政路小学每年进入热门民办学校人数大约75+。
家长评价:
老师很负责,学校口碑不错,想让孩子学点艺术特长的话,开学后会有老师通知成立艺术文体悠品艾可文案网的特长班。
洪都小学
南昌市洪都小学坐落于江西省南昌市青云谱区洪都地段,创办于1952年。根据学校规模大的特点,开辟了“大年级小学校”这一新型管理模式。2017年11月,南昌市洪都小学获评第一届全国文明校悠品艾可文案网园。
洪都小学(总部)招生范围:
洪都航空工业集团宿舍区居民子女(不含洪都派出所、机场派出所托管的非洪都航空工业集团宿舍区居民子女)。
据家长和内部消息反馈,我们统计到:洪都小学每年进入热门民办学校人数大约悠品艾可文案网150+。
家长评价:
本班老师不错,情商高,不会总骂孩子,总能找到孩子闪光点。教学质量还好吧,管理严格。周边环境也不错。
羊子巷小学
南昌市羊子巷小学位于康王庙26号,初称市立第三初级小学,1932年改为市悠品艾可文案网立第十六小学,后改为省会康王庙小学。1951年改为羊子巷小学,文革初期更名为茨坪学校,1975年复现名。1995年曾评为南昌市教学管理优级学校、1996年曾为课堂教学展示优秀学校。
学校以艺术教育为主体悠品艾可文案网,设置了合唱、舞蹈、二胡、琵琶、书法、摄影、航模等活动课程,学生多次在国际国内书画比赛中获奖,并荣获中华人民共和国文化部大奖。
据家长和内部消息反馈,我们统计到:羊子巷小学每年进入热门民办学校人数大约3悠品艾可文案网5+。
著名男演员邓超就是在这里上的小学。
南昌大学附属小学
南昌大学附属小学创办于1960年,前身是由江西工学院职工子弟学校和江西大学职工子弟学校合并。2010年1月及2015年6月,南昌大学与南昌市红谷悠品艾可文案网滩新区管委会先后合作创办“南昌大学附属小学红谷滩分校”和“南昌大学附属小学前湖分校”。
学校在德、智、体、艺等多方面为学生提供良好的成长平台;师资力量雄厚,先后有13人被授予全国优秀班主任、省市优秀教师悠品艾可文案网、优秀班主任、优秀校长、师德先进个人、大队辅导员、感动洪城“最美教师”、学科教学能手等称号。
南大附小招生范围:
1.南昌大学本部(含医学院本部)在职在编教职工子女;
2.学区范围:梵顿公馆、联发江岸汇景、悠品艾可文案网联泰香域尚城、联泰香域滨江楼盘。
据家长和内部消息反馈,我们统计到:南大附小(红谷滩)每年进入热门民办学校人数大约120+。
家长评价:
教学质量好,老师都很负责。依托于南昌大学雄厚的教育资源,学校有食堂,悠品艾可文案网多为教职工子女。
豫章小学
南昌市豫章小学隶属于东湖区教育科技体育局, 始建于1960年春天,曾命名为江西省委子弟学校、右营街小学二部、江西日报社校办工厂子弟学校,1971年命名为南昌市豫章小学。
2018悠品艾可文案网年8月,爱国路小学并入南昌市豫章小学,成立南昌市豫章小学教育集团。
校园环境优美,教学设施完善,文化氛围浓厚,学校校风好、教风严、工作实、学风正。
据家长和内部消息反馈,我们统计到:豫章小学每年进入热门民悠品艾可文案网办学校人数大约50+。
家长评价:
学校周边培训机构多,有中学有幼儿园,社团活动多,老师还是要看,大都严格。文章来源于:南昌升学帮
点击链接加入群聊【默友学习交友群12】:http://qm.qq.com/cgi-bin/qm/qr?_wv=1027&k=r-8BSFFCdV2vcyBlxE36b7J9iPwqkb5i&authKey=smRAaDUt47CEMPfqOaXiwiwe5K1eIVR1GvXv9fHK0DZn10A6WQdq4YfccBxrkgXt&noverify=0&group_code=621156016
本文由默友社区-默默学习,结交更多默契的朋友!小学默友栏目发布,感谢您对默友社区-默默学习,结交更多默契的朋友!的认可,以及对我们原创作品以及文章的青睐,非常欢迎各位朋友分享到个人站长或者朋友圈,但转载请说明文章出处“盘点南昌十三所重点公办小学!”
上一篇
中国古代的小学指的是什么?
下一篇
南昌红谷滩区读小学?最全汇总!