首页>>大学默友

多省明确,大学合并潮来临

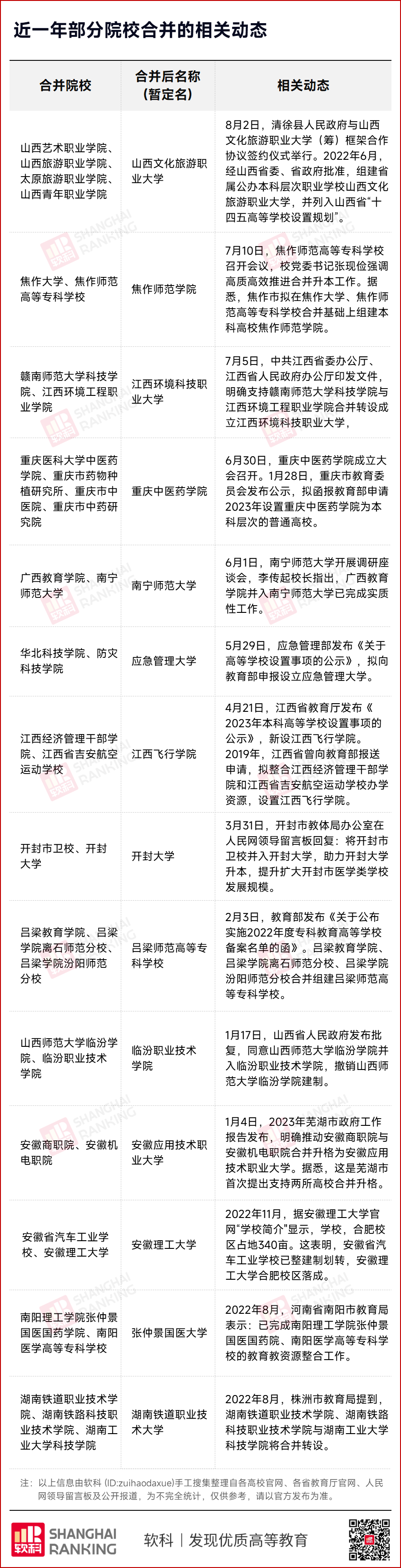
在教育部引导下,提出整合省内高教资源,湖南省并不是国内第一家,山东、河南、江西、浙江等多个省份也于近几年纷纷布局。来源 | 软科

近日,广西壮族自治区教育厅发布《关于拟申报设置有关高等学校的公示》显示,笑劳科技经广西壮族自治区高等学校设置评议委员会考察和评议,以南宁职业技术学院为基础整合资源设立南宁职业技术大学事项获得通过。

在“双一流”建设有力推进、带动一流大学体系加快构建的当下,为优化区域内高等教育布局,笑劳科技做大做强省内高校,近年来,广西多次发力整合高校资源。

在今年6月,广西教育学院并入同根同源的南宁师范大学已完成实质性工作;5月,广西壮族自治区林业局发布《关于自治区十四届人大一次会议第2023303号代笑劳科技表建议协办意见的函》提到,依托广西师范大学生命科学学院、广西林科院桂北分院、桂林林科所、茶科所、特色作物所等优势科研资源,重新组建成广西林业大学的建议可以考虑。“整合资源”“大学合并”的浪潮,正有愈演笑劳科技愈烈之势。

大学合并,热度不减

在人民网领导留言板搜索“大学合并”一词,可以发现,网友们关于“大学合并”的热情建议从不间断。如8月22日,网友在人民网领导留言板咨询,是否可以将辽宁医药职业学院合并到沈阳大笑劳科技学,成立沈阳大学医学院,助推沈阳大学建设全国同类院校一流大学。

网友积极建言献策的同时,多所高校也迈开合并步伐,通过整体并入、联合升本,或整合现有高校资源等形式,期望提高学科专业的综合性和学校整体影响力笑劳科技,实现跨越式发展。

2023年5月官宣由华北科技学院和防灾科技学院合并设立的应急管理大学,瞄准国内应急管理专业人才存在缺口的需求,应运而生。合并的院校中,华北科技学院早期以采矿工程、安全工程为特色专业,笑劳科技后拓展到危化品、地下空间安全等多学科领域;防灾科技学院则是中国仅有的以防灾减灾救灾高等教育为主的高校,两校整合各自优势学科,统一二级院系,未来还会增加应急管理法、应急物流类相关专业,以研究带教学,边进笑劳科技行学科建设,边加强急需人才培养。

作为省属和行业高校创新发展的典范,安徽理工大学扎根淮南,始终以先锋姿态,融入国家和地方发展大局。2022年,安徽省汽车工业学校整建制划转并入,安徽理工大学合肥校区落成,笑劳科技时隔半个世纪,安理工重回长三角中心城市和省会办学;继2005年芜湖师范专科学校整体并入后,安徽师范大学又在2021年1月与合肥市人民政府达成合作意向,拟将肥西师范学校成建制并入安徽师范大学,建为安徽师笑劳科技范大学合肥校区。院校并入,落成省会校区,将推动高校办学条件实现历史性飞跃,成为高校“变强”“变专”的有力支撑。

多省明确,资源整合

7月24日,网友在人民网领导留言板咨询,“希望合并中南林业科技大学与湖南笑劳科技农业大学”。

对此,湖南省官方回复显示,湖南省只有36所省属本科高校(不含独立学院),无论本科高校数量还是总体办学规模,与全省人口规模及高质量发展需求还不相适应,增加优质高等教育资源供给是当前的一项重要笑劳科技任务。同时明确,将通过资源整合等方式,逐步调整高等学校布局。

高等教育资源的整合,可促进分散的教育资源重新优化组合,拓宽高校教育资源开发和利用的空间,在提高教育资源利用率、学科融合,提高教育质量等方面具笑劳科技有重大意义。

2021年7月,教育部印发《关于“十四五”时期高等学校设置工作的意见》,其中提到“合理调控普通本科高校增量,注重优化存量。有条件的地区可通过资源整合等方式,设置质量高、特色强、规模适度的普笑劳科技通本科高校。”

在教育部引导下,提出整合省内高教资源,湖南省并不是国内第一家,山东、河南、江西、浙江等多个省份也于近几年纷纷布局。

在湖北省十堰市人民政府发布的《十堰市国民经济和社会发展第十四个五年规划和笑劳科技2035年远景目标纲要》提出,加快筹建综合性大学。贯彻国家高等教育布局精神,积极推动整合湖北汽车工业学院、湖北医药学院、汉江师范学院、湖北工业职业技术学院等高校教育资源,组建高质量综合性大学,争创“双笑劳科技一流”大学。

早在2019年12月,江西省向国家教育部报送《关于申报设置江西飞行学院的函》,拟整合江西经济管理干部学院和江西省吉安航空运动学校办学资源,申请设置江西飞行学院,办学性质为公办。但“十三五”笑劳科技期间,因相关政策调整,有关部门一直未对申报设置江西飞行学院事项进行考察评议。后期,教育部明确“十三五”规划未完成的设置事项,经重新评估后优先支持编入“十四五”院校设置规划。对此,江西省教育厅将江西飞行笑劳科技学院设置事项优先纳入了《江西省“十四五”时期高等学校设置规划(草案)》,并将继续加强与上级部门工作对接,加快推进江西飞行学院设置工作。

在高教大省河南,张仲景国医大学、河南电子科技大学、河南交通大学、河笑劳科技南戏剧学院等一批“新大学”,也将以资源整合的方式筹建。

中共中央、国务院印发的《中国教育现代化2035》中提出,2035年教育的主要发展目标之一是高等教育竞争力明显提升。同时,文件中强调,要分类建设一批笑劳科技世界一流高等学校,建立完善的高等学校分类发展政策体系,引导高等学校科学定位、特色发展。由此可见,在高等教育进入普及化时代后,发展高等教育更加重视内涵和质量。

大学合并,是修渠引水,而非水到渠成。高等教育笑劳科技的满园花开、桃李芬芳,还需要合并高校在完成形式和建制上的合并后,真正逐步实现实质性的融合,使高校合并后的优势切实发挥出来才能实现。期待合并型新大学经过时间的考验后,能结出丰硕的成果,取得更多突破性的佳笑劳科技绩。

本文不代表《财经》观点,转载已获授权。精彩视频推荐↓

今日话题

你如何看待大学合并欢迎在评论区留言分享。往期文章

监制 | 王小贝 责编 | 李虓

你点的每个“在看”,我都认真当成了喜欢


点击链接加入群聊【默友学习交友群12】:http://qm.qq.com/cgi-bin/qm/qr?_wv=1027&k=r-8BSFFCdV2vcyBlxE36b7J9iPwqkb5i&authKey=smRAaDUt47CEMPfqOaXiwiwe5K1eIVR1GvXv9fHK0DZn10A6WQdq4YfccBxrkgXt&noverify=0&group_code=621156016 

点击链接加入群聊【小学生学习交友群】:http://qm.qq.com/cgi-bin/qm/qr?_wv=1027&k=3DY0RnTPx-b9xa9V0Xhi42mCB0N3NNF2&authKey=nBVNUDtCegs%2BMc68ae%2F7sMqUe9lzkAgkwPThOlAaounytqQEwVZp75WdHjX3PZ84&noverify=0&group_code=746278169 

点击链接加入群聊【初中生学习交友群】:http://qm.qq.com/cgi-bin/qm/qr?_wv=1027&k=mcaLGcd-D-p9RUjtbULEHrsKhgsm6jBT&authKey=iz1GnFdYw4AqGz%2FyODu7C9%2Fc2J%2FJk5siG3W7yU8ZHhE2djgpvQnN6MYJ0txeUO9l&noverify=0&group_code=747231960 

点击链接加入群聊【高中生学习交友群】:http://qm.qq.com/cgi-bin/qm/qr?_wv=1027&k=dzLXUrESezBc20vcRir_iYtCFwOANqTX&authKey=TNOnNFR%2F6M7FhoHIrg8qIEnq93O5t1wORy77kyzSZ1ttxzDlIgap%2FnJdRU8Tf%2FUu&noverify=0&group_code=674761333 

点击链接加入群聊【大学生学习交友群】:http://qm.qq.com/cgi-bin/qm/qr?_wv=1027&k=HJB7a-TFL3oVfNc19EeqVagVEgtXXCnU&authKey=bpfL9p%2FewDVdgViO5cWH%2FoZ9iF9m%2FxH4qxHDDp3l2H4ECaVlQG%2BJRWra8CBODpr7&noverify=0&group_code=747175375 


本文由默友社区-默默学习,结交更多默契的朋友!大学默友栏目发布,感谢您对默友社区-默默学习,结交更多默契的朋友!的认可,以及对我们原创作品以及文章的青睐,非常欢迎各位朋友分享到个人站长或者朋友圈,但转载请说明文章出处“多省明确,大学合并潮来临

标签: