不看后悔系列!!我从【时间管理、阅读、笔记、英语、视频】等5大类,盘点了适合中学生使用的学习软件
肿么肥事,收藏是点赞的3倍啦!!
拿图点赞啊小可爱们,看在某鱼这么幸苦做爬虫的份上哈哈哈~(⁎⁍̴̛ᴗ⁍̴河北天晴药业有限公司̛⁎)
本鱼爬取了关于学习类app问题的上千个回答,结合评论里道友的反馈,统计出以下经常被推荐的app,花了3个晚上的时间下载测试,并对它们进行排序
终于做出一个【学习类App评测表】道友们先收藏,对应自河北天晴药业有限公司己的需求去选择哟(^U^)ノ~~~
以下是爬楼成果哈哈哈,亲测亲测!!
注:文末有福利,喜欢记得点赞噢~
~(❤ ω ❤)~









(呐插一句,干货整理实数不易,未经允许不得转载,不得商用哦!)
你以为这就完了吗,N河北天晴药业有限公司ONONO~下面鱼再和你们唠唠关于我盘点完表格后的一些总结hhhhhhhhh
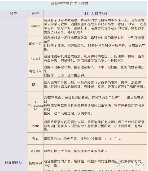
1.关于时间管理类
主要功能分这几块:列清单、计时、番茄法计时、四象限法分轻重缓急任务、打卡、提醒事项、日历、周表、记录一生的河北天晴药业有限公司时间巴拉巴拉,有的实用简单,有的意义非凡,有的页面简洁个性化,有的有趣......
我的实测只针对学习:番茄土豆初学者用、Forest种树意义非凡,潮汐解压,高效todo四象限不错,其他日历一生什么的,河北天晴药业有限公司我就不多说了,看图.
我的Forest,翻到9月份种的小森林嘿嘿,小小成就感~

2.阅读类
主要看书籍资源是否丰富、涵盖面、是否支持离线下载、书单推荐是否优质,网络文章水平咋地、阅读页面是否简洁、设置咋样、河北天晴药业有限公司噢重要的咋收费、要钱吗......
这里强推【藏书馆】好吗!!免费不要钱!首先感谢知乎 和答主道友们,我也是在翻答案的时候看到这个哈哈哈,简直就是天上掉馅饼有木有!藏书馆主要靠网友分享借阅的书籍,随便一河北天晴药业有限公司本借阅都能达到上千乃至上万,意味着大部分书都是有的,基本上我想看的都有了,就是不知道你们有没用。
其他的网易蜗牛、360个人图书馆、书签也都不错,碎片化阅读的几个有需要也可以看看哟
藏书馆收藏的书,都是免河北天晴药业有限公司费看啦,打call!!

3.英语类
这类看你是考试还是单纯业余兴趣,考试偏向的有,考试偏向又分看你考什么,表格里关于四六级的像百词斩、seed、唐僧、每日英语听力都是不错了。
------2021更新~
疫情河北天晴药业有限公司搁家肝英语,发现一款神仙短视频英语学习APP——彼言英语
(原来叫 “吧啦吧啦”,近期改名了)
爱上它原因是主题/场景多样,语言氛围感超强。

值得一提的是,它有AI系统,有等级测评系统,针对你的薄弱环节,私河北天晴药业有限公司人订制学习计划,真正做到了“因材施教”!!
给你们康康我的智能学习计划,像极了我用Keep做减肥计划一样~
嗷对了,差不多用了2个多月吧,说说我的感受哈,它有3种不同字幕功能,6种播放速度,能查看知识点解河北天晴药业有限公司析,收藏有用的干货视频,简直为肝英语的家人们量身定做啊,这不比某音的嗑瓜子效应香嘛!!
再说说里边的“网红”、“创作者”,都是土生土长的英语母语人士,据他们的个人简介,大多都是持有ESL和TEFL的教师河北天晴药业有限公司。
那么问题来了,光说不练假把式,所以如何在爱屁屁里进行口语练习呢?
自由跟读+AI评分=自我英语SWOT分析
非常直观的让你了解到自己的问题出在哪,还可向英语博主交流~
不得不提一个神仙功能:真人实时闪聊!河北天晴药业有限公司!!
一人学习,久了肯定枯燥,有人伴学效率赛高。
学累了,可以和其他学习英语的道友进行剧本对话,不仅练你发音,还能社交~
啊差点忘了说,最后你们可以看下APP的排行榜,能看到别人的分数增长变化,
不得不说,这河北天晴药业有限公司是个打鸡血的好去处,毕竟看到人与你的差距越拉越大,那肯定不敢懈怠,自然学习效率就upupup啦~
还有当下大火的Clubhouse式外教聊天室,它汇聚了全球的英语母语者,为你提供了一个听与说的环境,在这河北天晴药业有限公司里你可以遇到各种宝藏外教~
还有一直在用的这个阿卡索也超奶思~~
被知乎爸爸种草的英语学习网站,还有25分钟的免费和外教1对1口语练习机会。
一开始奔着白嫖去的,想体验下线上和外教聊天是什么样的感觉,后面没河北天晴药业有限公司想到他给了我一个惊喜。
先给你们看看我的外教~
很温柔的一个小姐姐哈哈哈,听她的发音真·极度舒适~
在你们聊完之后,他会根据你的表现,出一份专业的英语水平报告,就很深入的剖析到了我在英语方面的薄弱点——词汇河北天晴药业有限公司量不够,听力因为发音的原因,不太习惯听太口语化,太快的发音....
个人感觉有英语提升需求的朋友可以领取福利课程试试,毕竟这样的好处不多,万一哪天没了呢~~~
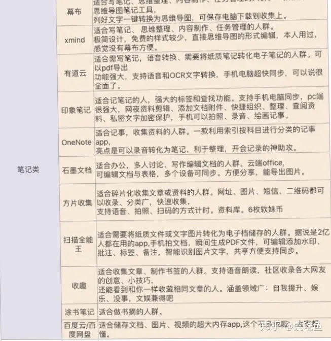
4.笔记河北天晴药业有限公司类
主要功能:内存大、语音识别、OCR识别文字转换、同步共享、思维导图、索引
全能王首推印象笔记和有道云了,one note索引很棒,能录音转换成笔记是一亮点,适合商务人士开会记录摘要;思维导图我喜欢用幕河北天晴药业有限公司布,强大的一键生成导图,非常方便了;多人协作建议石墨文档,适合群组讨论.
我的有道云,试着用语音和泥萌打招呼,还有方言版的,有趣~
5.日记类
主要功能:记录心情、改善心情、还能保存一些小秘密之类的嘻嘻嘻
这河北天晴药业有限公司里强烈推荐【声昔】,一个超级小清新的语音日记软件,但最重要的还是语音记录真的是太方便了!不用写字不用打字走路的时候就可以记录,连电影和书籍也可以记录!还有你最喜欢的声音为你专属定制的闹铃,快乐起床哈哈河北天晴药业有限公司哈~
这有很多人一起练口语,各种小语种都有,更多的功能可以自己探索哦~
6.视频类
这个就是拼资源、拼内容、拼爹了哈哈哈
学英语看演讲可以下TED、网易公开课;职场人士提升职场技能或者专业技能可以看网易云课堂河北天晴药业有限公司和中国大学mooc;其他嗯看表吧……
噢掉了一个app【一席】,这款也很不错,各行各业大牛分享他们的成功经验和观点,涵盖面广,人文、科技,吧啦吧啦,也许会对你有些启发。
公开课看演讲视频截的图哈哈
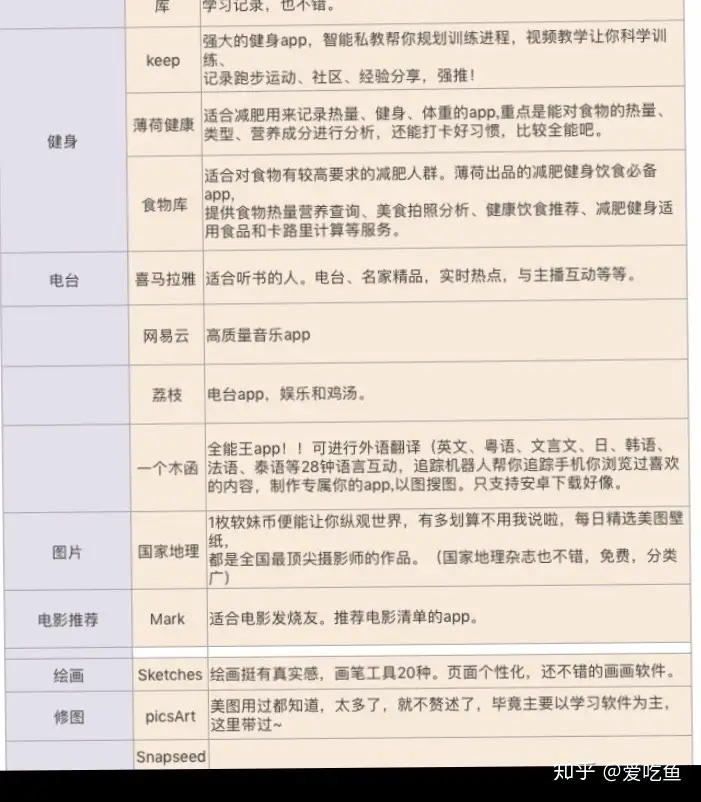
7.其他河北天晴药业有限公司类
这些是看了类似“你手机里有哪些不为人知的神器”之类的答案写下来哒,感兴趣可以看看,没用忽略哟~
我的keep小数据,最近偷懒了,要开始造作啦,先定一个小目标,我的大目标是全马哈哈
最后不得不说的是
我不认河北天晴药业有限公司为我推荐的app都是最好的,也不觉得你必须用哪一款,以上答案,仅供参考噢,找到适合自己的最重要哈哈哈。我的标准是简单实用,一切都是为了自我改善嘛为了学习嘛~也祝你找到适合自己的app,图样图森破~
无分河北天晴药业有限公司享,不正义
点赞是最好的鼓励❤️
爱泥萌么么哒~
更多鱼干货请持续关注噢~
有补充的再更新~
再一次表白知乎这个知识分享的平台
因为分享
点击链接加入群聊【默友学习交友群12】:http://qm.qq.com/cgi-bin/qm/qr?_wv=1027&k=r-8BSFFCdV2vcyBlxE36b7J9iPwqkb5i&authKey=smRAaDUt47CEMPfqOaXiwiwe5K1eIVR1GvXv9fHK0DZn10A6WQdq4YfccBxrkgXt&noverify=0&group_code=621156016
本文由默友社区-默默学习,结交更多默契的朋友!初中默友栏目发布,感谢您对默友社区-默默学习,结交更多默契的朋友!的认可,以及对我们原创作品以及文章的青睐,非常欢迎各位朋友分享到个人站长或者朋友圈,但转载请说明文章出处“有什么适合中学生使用的学习软件?”
上一篇
中学生如何规划学习?
下一篇
中学生