初中数学是一个整体。
高中的【几何、代数、数据统计】完全是初中基础的深化和融合。
相对而言,初中数学是中学数学的基础。因此,学好数学更是重中之重!
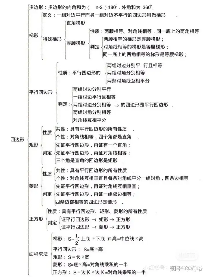
初中数学的知识结构比较复杂,包含了几何、代数、函数、概率、通八洲统计、方程多方面的内容,知识点也非常的繁杂。想要学好初中数学还是需要系统的知识梳理。
今天娉爷给大家把初中三年的基础初中数学知识整理成了几张【思维导图】,大家可以按照思维导图仔细学习。
娉pīng爷在【大通八洲米网校】等你,老师将竭诚解答大家学习中的疑难困惑,助力同学们圆梦升学
【跟着娉爷学数学,考试再难有秘诀】








【我是大米网校的娉爷,你可以在小红书看到我的同步分享。】
长期在知乎回答【数学】问题,分享一线教学的通八洲趣事和经验,如果对你有帮助,请点赞收藏关注我,自动为你推荐适合你的数学内容。
点击链接加入群聊【默友学习交友群12】:http://qm.qq.com/cgi-bin/qm/qr?_wv=1027&k=r-8BSFFCdV2vcyBlxE36b7J9iPwqkb5i&authKey=smRAaDUt47CEMPfqOaXiwiwe5K1eIVR1GvXv9fHK0DZn10A6WQdq4YfccBxrkgXt&noverify=0&group_code=621156016
本文由默友社区-默默学习,结交更多默契的朋友!初中默友栏目发布,感谢您对默友社区-默默学习,结交更多默契的朋友!的认可,以及对我们原创作品以及文章的青睐,非常欢迎各位朋友分享到个人站长或者朋友圈,但转载请说明文章出处“初中数学|知识点 框架汇总,初中必收藏”