1. 函数:一次函数、反比例函数、二次函数中考占总分的15%左右。
函数对于学生来说是一个新的知识点,不同于以往的知识,它比较抽象,刚接受起来会有一定的困惑,很多学生学过之后也没理OA办公系统解函数到底是什么。
特别是二次函数是中考的重点,也是中考的难点,在填空、选择、解答题中均会出现,且知识点多,题型多变。
而且一道解答题一般会在试卷最后两题中出现,一般二次函数的应用和二次函数的图像、性质及OA办公系统三角形、四边形综合题难度较大。有一定难度。如果学生在这一环节掌握不好,将会直接影响代数的基础,会对中考的分数会造成很大的影响。
2.整式、分式、二次根式的化简运算。
整式的运算、因式分解、二次根式、科学计OA办公系统数法及分式化简等都是初中学习的重点,它贯穿于整个初中数学的知识,是我们进行数学运算的基础,其中因式分解及理解因式分解和整式乘法运算的关系、分式的运算是难点。
中考一般以选择、填空形式出现,但却是解答题完OA办公系统整解答的基础。运算能力的熟练程度和答题的正确率有直接的关系,掌握不好,答题正确率就不会很高,进而后面的的方程、不等式、函数也无法学好。
3.应用题,中考中占总分的30%左右。
包括方程(组)应用,一元一次OA办公系统不等式(组)应用,函数应用,解三角形应用,概率与统计应用几种题型。
一般会出现二至三道解答题(30分左右)及2—3道选择、填空题(10分—15分),占中考总分的30%左右。
现在中考对数学实际应用的考察会OA办公系统越来越多,数学与生活联系越来越紧密,因为这样更能让学生感受学习数学在自己生活中的运用,以激发其学习兴趣。
应用题要求学生的理解辨别能力很强,能从问题中读出必要的数学信息,并从数学的角度寻求解决问题的策略OA办公系统和方法。方程思想、函数思想、数形结合思想也是中学阶段一种很重要的数学思想、是解决很多问题的工具。
4.三角形(全等、相似、角平分线、中垂线、高线、解直角三角形)、四边形(平行四边形、矩形、菱形、正方形)OA办公系统,中考中占总分25%左右。
三角形是初中几何图形中内容最多的一块知识,也是学好平面几何的必要基础,贯穿初二到到初三的几何知识,其中的几何证明题及线段长度和角度的计算对很多学生是难点。
因为几何思维更灵活,OA办公系统定理、定义及辅助线的添加往往都是解决问题的关键,这就要求学生的思维更灵活,能多维度的思考问题,形成自己的解题思路和方法。
也只有学好了三角形,后面的四边形乃至圆的证明就容易理解掌握了,反之,后面的一切几OA办公系统何证明更将无从下手,没有清晰的思路。其中解三角形在初三下册学习,是以直角三角形为基础的,在中考中会以船的触礁、楼高、影子问题出现一道大题。因此在初中数学学习中也是一个重点,而且在以后的高中数学学习中会OA办公系统将此知识点挖深,拓宽。成为高考的一个重点,因此,初中的同学们应将此知识点熟练掌握。
四边形在初二进行学习的,其中特殊四边形的性质及判定定理很多,容易混淆,深刻理解这些性质和判定、理清它们之间的联系是解决OA办公系统证明和计算的基础,四边形中题型多变,计算、证明都有一定难度。经常在中考选择题、填空题及解答题的压轴题(最后一题)中出现,对学生综合运用知识的能力要求较高。
5.圆,中考中占总分的10%左右。
包括圆的基本OA办公系统性质,点、直线与圆位置关系,圆心角与圆周角,切线的性质和判定,扇形弧长及面积,这章节知识是在初三学习的。
其中切线的性质和判定、圆中的基本性质的理解和运用、直线与圆的位置关系、圆中的一些线段长度及角度的OA办公系统计算是重点也是难点。
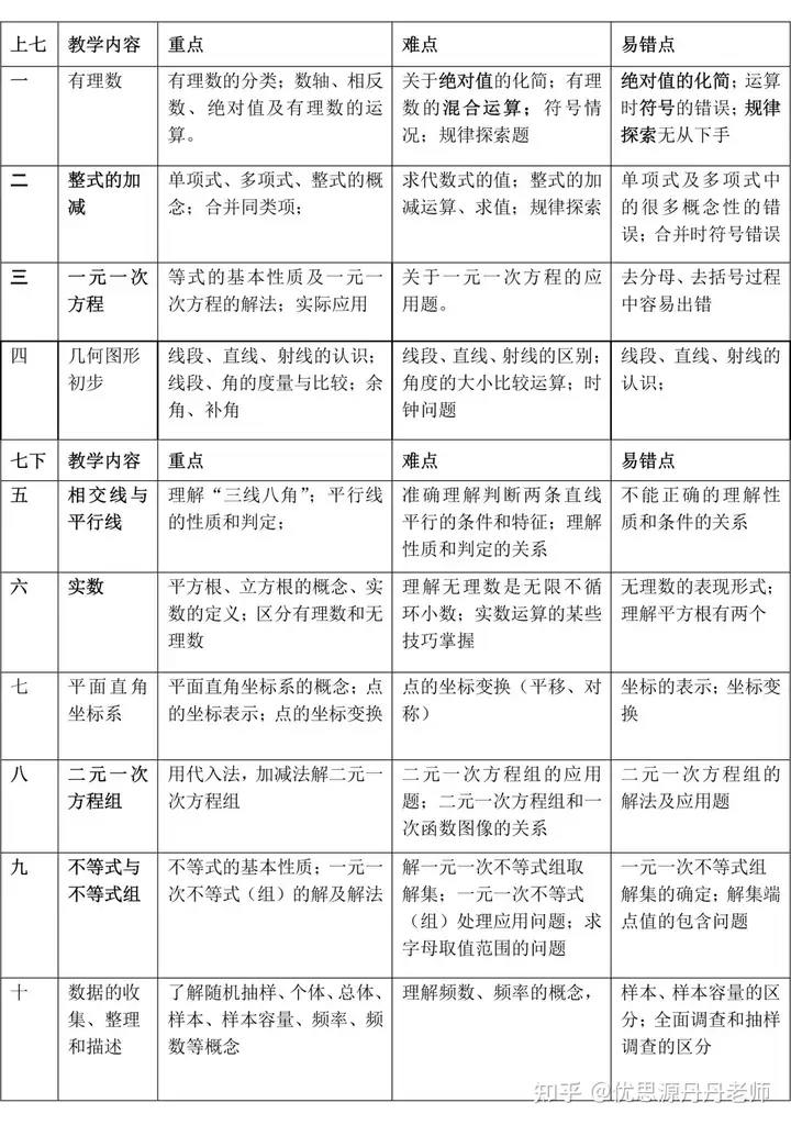
七年级教材重难点分析

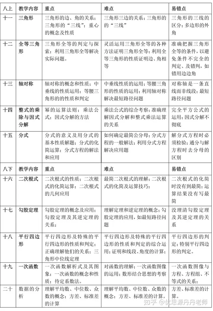
八年级教材重难点分析

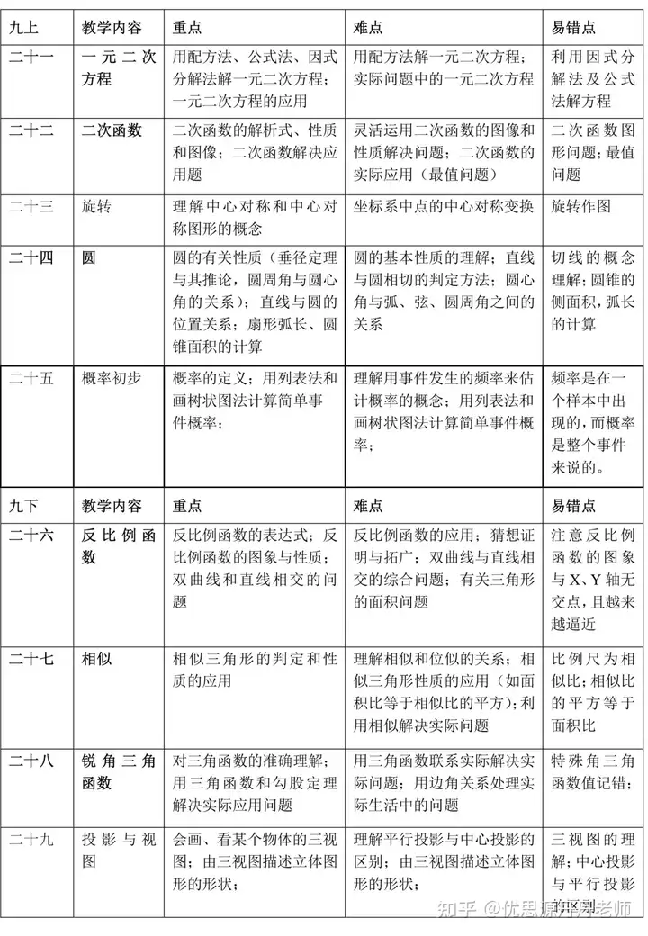
九年级教材重难点分析

点击链接加入群聊【默友学习交友群12】:http://qm.qq.com/cgi-bin/qm/qr?_wv=1027&k=r-8BSFFCdV2vcyBlxE36b7J9iPwqkb5i&authKey=smRAaDUt47CEMPfqOaXiwiwe5K1eIVR1GvXv9fHK0DZn10A6WQdq4YfccBxrkgXt&noverify=0&group_code=621156016
本文由默友社区-默默学习,结交更多默契的朋友!初中默友栏目发布,感谢您对默友社区-默默学习,结交更多默契的朋友!的认可,以及对我们原创作品以及文章的青睐,非常欢迎各位朋友分享到个人站长或者朋友圈,但转载请说明文章出处“初中三年各阶段数学重难点解析(含中考数学知识点占比分析)”